Wie arbeitet die AG Antidiskriminierung?
Die AG Antidiskriminierung ist schwerpunktmäßig in drei Bereichen aktiv
Diese Maßnahmen zielen darauf ab, innerhalb der Universitätsmedizin für Diskriminierung und die negativen Effekte von Diskriminierung zu sensibilisieren und Weiterbildungsangebote für verschiedene Zielgruppen zu etablieren. Dazu gehören
- Schulungen und Sensibilisierungsmaßnahmen
- Schaffung klarer Richtlinien und Regelwerke
- Förderung einer Kultur der Toleranz und des Respektes
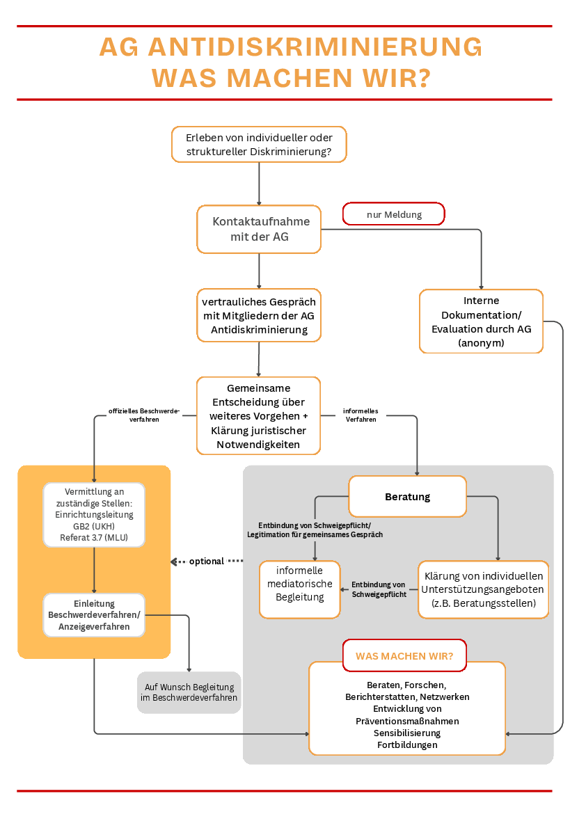
Wir unterstützen Personen, die innerhalb der Universitätsmedizin Diskriminierung selbst erfahren oder beobachtet haben. Diese Unterstützung kann verschiedene Formen annehmen und reicht von einmaligen Gesprächen bis hin zu einer längerfristigen Begleitung. Das rechts abgebildete Flow-Chart beschreibt den typischen Ablauf einer Beratung.
Neben Beratung und emotionale Unterstützung umfasst unsere Tätigkeit aber auch die Initiierung arbeitsrechtlicher und strafrechtlicher Schritte, ggf. unter Einbindung anderer universitärer Akteure. In der Regel steht am Anfang unserer Tätigkeit, ein unverbindliches und vertrauliches Treffen mit zwei Mitgliedern der AG. Bei diesem Treffen wird dann über weitere Schritte beraten. Mögliche weitere Schritte sind, dass der Vorfall / das Anliegen bei dem nächsten Treffen der AG besprochen wird, oder dass ggf. direkt andere Akteure eingebunden werden.
